Oversegmentation deviations in sequences with common cause (Supplementary Figure 6)

Click the cochleagrams in the figures to hear the corresponding sound.

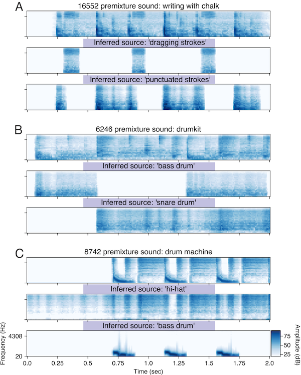
Supplementary Figure 6 16552 pre-mixture sound: writing with chalk 16552 Inferred source: dragging strokes 16552 Inferred source: punctuated strokes 6246 premixture sound: drumkit 6246 inferred source: bass drum 6246 inferred source: snare drum 8742 premixture sound: drum machine 8742 Inferred source: hi-hat 8742 Inferred source: bass drum

The following sounds are obtained by summing the two model inferences. Compare them to the pre-mixture clips above.

A. 16552: writing with chalk


B. 6246: drumkit


C. 8742: drum machine